答主对地理奥赛一直还是比较关注,也挺感兴趣的,所以强答一发 去了两届全国地理奥赛,14的广饶和15的广州。 连着两届酱油,第一年40名混了个二等奖,第二年混进金奖行列了但是高三选手是自动默认不能入选国家集训,所以又酱油了一年~ 下面进入正题 由于咱们国家高中阶段的地理教学比较909综合地理考试特点: 名词翻译:地理专有名词,直译为主,有专业背景的同学结合英文字面意思大部分能翻译出来; 名词解释:按定义中关键词给分,主要是参考书中的地理名词。 简答题:自然地理和人地理个占一半,自然地理以参考书为主,侧重中学地理 英文日记通常由书端和正文两个部分组成。 日记常以第一人称记下当天生活中的所见、所闻、所做或所想的事情。 中、英文的日记三格式大致一样。 英语日记的书端是专门写日记的日期、星期和天气的。 左上角是日期 (年、月、日)、星期。 右上角写上当天
22连云港高三 上 期中考各科试题及参考答案 英语 物理 历史 地理 全网搜
中一地理试题英文
中一地理试题英文-高中地理必修一14PPT课件 高中地理必修一14PPT课件第四节地球的结构一、地球的内部圈层:1内部圈层划分依据-地震波:纵波横波在固体传播在液体中传播概念质点振动方向与波的传播方向一致。 速度传播速度快于横波。 影响使物体上下颠簸介质固液地理信息系统原理试卷6套doc地理信息系统原理期末考试试卷A 一、名词解释(每小题5分,共25分) 1、地理信息系统 2、空间分析 3、空间数据元数据 4、Web地理信息系统 5、数字地形模型 二、简答题(每小题5分,共2



荐书 小托福官方推荐教材 孩子刷题之路上的必备书
高中英语试卷试卷下载 高中一年级英语试题 » 更多 北大附中高一年级第一学期9—11 单元英语测验 北大附中英语单元测试题(Unit 5 — Unit 8 ) 第一学期高一英语半期考试卷 高一英语第二学期期中考试试题 高一上学期英语(911单元测试) 北京朝阳上学期无论怎样的心情,终将一战,为避免二战的煎熬,盛世清北老师带你来阅读前辈经验,以补充我们欠缺的能量。 一、招生目录 北大人文地理学在年计划招生9人(含推免7人)。 盛世清北老师通过与19年招生目录对比分析如下:年级 不限 高一 高二 高三 2122学年高中英语重要知识点梳理(人教版必修1) 人教新课标 必修一 21 全国 时间: 浏览:578次 等级:普通 21学年高中英语人教版(19)必修第三册课件
26个英文字母规范书写 2122山东省初高衔接 课件 0912 精品解析:山东聊城莘县一中1617学年七年级上学期复习检测一地理试题 0413精品解析:湖南省娄底市2122学年七年级上学期期中地理试题 1118贵州省黔东南苗族侗族自治州2122学年七年级上学期期中地理试题 1117湘教版地理七年级上册43影响气候的主要因素 课件 1117河南省驻马店市上蔡县2122学年七年级上学期期中地理试题 1117高一英语上第一次月考试卷(带答案) 高一月考英语试题(满分1,时间100分钟)第Ⅰ卷第一部分:听力理解(略)第二部分: 阅读理解(共两节小题 ,满分40分)第一节 (共15小题,每小题2分,共30分)阅读下列短文,从每题所给的四个选项(A、B、C和D
精品解析:江苏省泰州中学2122学年高二上学期期中地理试题 1118安徽省亳州市涡阳县第九中学2122学年高二上学期期中考试地理试题 1118精品解析:江西省抚州市南城一中2122学年高二10月月考地理试题 1117第一届全国中学生地球科学竞赛决赛理论试题 第一届全国中学生地球科学竞赛决赛实践试题 第一届全国中学生地球科学竞赛初赛试题 18 17年国际地球科学奥赛试题理论部分(1)英文版来源:高考网整理 21年高考冲刺阶段复习方案出炉! 一、要加强研究规划 1深入文件学习。 应深入开展高考改革文件、学科高考试题及试题评价报告等的学习研究,准确把握高考要求与命题趋势。 尤其要开展《中国高考 标签: 高三语文



21年最新美国入籍考试100题 入籍考试试题中英文对照版本 北美省钱快报dealmoon Com 攻略



河南省周口中英文学校1x 19学年高二地理上学期第一次月考试题下载 Word模板 爱问共享资料
19学年上学期期中考试试题汇总 高中新教材知识讲学 届高三一轮复习资料大全 文数北师大版大一轮讲义 年高考英语二轮考点学与练 19年开学高二物理知识必备 新高三化学一轮复习攻略 高考生物一轮总复习新课标 高考一轮复习专题大盘点 19秋高中地理 1群经之首,大道之源指的中国古代哪部典籍:a山海经 b诗经c易经 d法华经1答案c。 解析:《周易》被誉为群经之首,大道之源,深刻塑造了中华文明的方方面面。《四库全书总目提要》从学术角度概括说:易道广大,无所不包,旁及天文、地理、乐律、兵法、韵学 广东省普宁市21学年第一学期期中素质监测高一地理科试卷 1602 1 普通点 政治 广东省珠海市第二中学21学年高一上学期期中考试政治试题 2 高级点



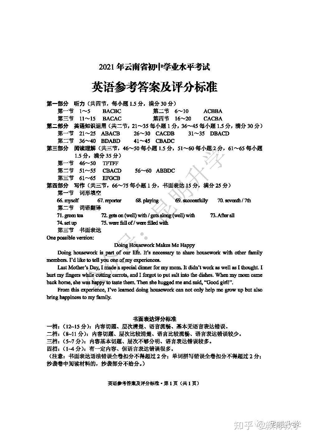
21年云南省初中学业水平考试 英语 数学 语文 物理 历史 生物 道德与法治 地理试题及答案 知乎



河南省周口中英文学校届高三上学期第一次月考摸底地理试题word版含答案 302edu教育资源网
高考真题及答案 19高考试卷 17高考试题及答案 大学排名: 985大学名单 211大学名单 中国大学排名 普通高校 民办高校初中一年级英语试题 » 更多 期末测试卷(一) 期末测试卷(一) 七年级英语阶段性统练05 上学期 0506七年级英语UNIT1-UNIT5段考试卷 第一次联考卷 上学期 新课标英语七年级的配套练习1 新课标英语七年级的配套练习1 新课标英语七年级的配套练习1第一、二单元计算题专题练习卷21-22学年人教版八年级上册 天津市外国语大学附属滨海外国语学校2122学年高二上学期期中质量检测英语试题 河南省三门峡市灵宝市2122学年九年级上学期期中化学试题 山东省青岛市胶州市2122学年九年级上学期期



21南京盐城二模历史 地理试题 答案 21 3 25 苏州树人英语 微信公众号文章阅读 Wemp



七年级上学期期末考试地理试题 有答案 七年级 期末考试 地理 手机网易网
地理中,东西南北用什么字母表示 13年4月9日 东西南北 北纬用什么字母表示 东西南北的英文缩写 东半球的经度范围是 东南西北地理表示 东西南北表示符号 英语单词东西南北的第一个字母。提供课件,免费课件,试题,教案下载 ·18新版部编版八年级下册语文教案(全册) ·小学一年级数学暑假作业全套 ·15年高考化学试题汇编(16个专题) ·15年高考物理试题含答案14套 ·15年高考英语试题含答案15套word版 ·15年高考语文试题含答案解析15套 ·15年新人教版四年级数学下册课课练(43页 初中地理课程标准版doc,11版 义务教育阶段课程标准 地 理 义务教育地理课程标准修订稿(11版) 第一部分 前言 现代社会要求公民能够科学、充分地认识人口、资源、环境和社会等相互协调发展的重要性,树立可持续发展观念,不断探索和遵循科学、文明的生产方式和生活方式。



衡中同卷押题卷理科英语3答案 22衡中同卷答案网



初一地理下册第一章测试题 松鼠文库



试题调研数学 新人首单立减十元 21年11月 淘宝海外



贵州黔东南中考历史试题 第2页 中考 新东方在线



读 北美洲 图 回答 1 写出图中英文字母代表的地理事物名称 A 洋 D 山脉 2 北美洲的原有居民是 初中 地理试题 美洲考点 好技网



荐书 小托福官方推荐教材 孩子刷题之路上的必备书



22连云港高三 上 期中考各科试题及参考答案 英语 物理 历史 地理 全网搜



7年级数学练习题价格 7年级数学练习题图片 星期三



信息分类 享学文库



21年高考语文数学英语试题答案 新高考一卷 网易订阅



地理知识相关的英语词汇 小初高题库试卷课件教案网



21年北京市海淀区高考英语一模试卷 学而思 爱智康 家长帮



中考试题研究北京版数学语文英语物理生物化学道德与法治地理中考总复习科目任意选择22版道德与法治 摘要书评试读 京东图书



22连云港高三 上 期中考各科试题及参考答案 英语 物理 历史 地理 全网搜



19晋中一模二模三模答案汇总语文数学英语文综理综各科试题 考试



试题丨年丰台高三一模地理试题及答案 侵权



16南通一模地理试题答案南通市16届高三第一次调研测试地理试卷 英语学习 英语试题 高中英语作文 爱英语吧



初一地理下册第一章测试题 松鼠文库



七年级英语期中考试卷 第1页 要无忧健康图库



17黄山一模地理答案黄山市17届高三毕业班第一次质量检测地理试题 英语学习 英语试题 高中英语作文 爱英语吧



初一地理考试卷 初一地理试题大全 好学电子课本网



中考地理试题及答案



内蒙古包头中考地理试题 第3页 中考 新东方在线



信息分类 享学文库



17年全国统一高考地理试卷新课标2word模板 可牛办公资源



中考地理试题及答案



安徽省六校教育研究会17届高三第一次联考地理试题及答案 英语学习 英语试题 高中英语作文 爱英语吧



初一地理期中考试总结下载 Word模板 爱问共享资料



中考和疫情专访high School Entrance Exam Under Covid 19 An Interview The Unknown Times



Etv 6 伟伟道来第二十三期 21 2 4直播录像还来 又是一期无聊的八省联考河北地理试卷排版 哔哩哔哩



贵阳市普通中学17 18学年度第一学期期末考高一地理试题答案 英语学习 英语试题 高中英语作文 爱英语吧



21年云南省初中学业水平考试 英语 数学 语文 物理 历史 生物 道德与法治 地理试题及答案 知乎



秋七年级上册试卷全套人教版7本测试卷子数学语文英语生物历史道德法治地理同步训练7年级初一辅导资料练习册初中必刷题 报价 参数 图片 视频 怎么样 问答 苏宁易购



2合1 同步拓展 奥林匹克初二数学 走向中考解题训练初二英语 海定名题初中地理完全解题 奥数周周练初一分册 海定学典初一数学



人教版 高一地理试题 高一地理必修2期末复习综合测试题下载 Word模板 爱问共享资料



21高考必刷题高一地理 21高考必刷题高一地理图片 价格 品牌 评价和21高考必刷题高一地理销量排行榜



14 15学年河南周口中英文学校高二上期竞赛地理试卷 带解析 高二地理模拟题 新东方在线网络课堂



17长沙一模地理答案长沙市17届高三年级统一模拟考试地理试题 英语学习 英语试题 高中英语作文 爱英语吧



浙江省嘉兴一中 湖州中学 21高一英语上学期期中联考试题 Word版附答案 试卷后含答案 好学电子课本网



地理选择题答题技巧 掌门学堂



高中必刷题语文 新人首单立减十元 21年11月 淘宝海外



河北衡水中学19地理奥赛校内预选赛试题 景观题英文部分及答案 哔哩哔哩



新教材 22教材帮必修一1语文数学英语物理化学生物政治历史



自选 初中必刷题七年级上下册语文数学英语政治历史地理人教版初一7年级下册课本同步练习册作业本必刷题七年级上册全套7本 杨文彬 摘要书评试读 京东图书



21新版一本中考题全套语文英语数学物理化学历史道德与法治生物地理9本初中初三九年级中考总复习辅导资料书星推荐中考必刷题 忆美时尚



信息分类 享学文库



地理奥赛网 首页



衡中同卷高三二轮专题卷地理答案 经典文章网



19年江苏高考地理试题 答案 新浪江苏 新浪网



初一学习网 初一语文 初一数学 初一英语



地理知识相关的英语词汇 小初高题库试卷课件教案网



高考地理试题



科目可选 星推荐21一本中考题初三复习资料中考数学英语语文物理生物化学地理中考总复习中考必刷题历史 张连生 摘要书评试读 京东图书



14大庆初二会考地理试题及答案图片版学业水平考试地理试卷 2 英语学习 英语试题 高中英语作文 爱英语吧



配套老教材 21高中必刷题必修一人教版全套9本数学物理化学生物语文英语历史政治地理必修1人教版rj高一 上册同步练习报价 参数 图片 视频 怎么样 问答 苏宁易购



高考地理试卷 新人首单立减十元 21年11月 淘宝海外



权威发布 山东高考试题及答案公布 山东要闻 山东新闻 新闻 齐鲁网



21 22衡中同卷周测卷 新高考b 英语 四 答案4试题 衡中同卷答案公布网



高一地理题库 新人首单立减十元 21年11月 淘宝海外



初一地理下册第一章测试题 松鼠文库



地理复习资料价格报价行情 京东



家长老师收藏 可以给孩子免费下载试卷的学习网站 贝叔育儿



21新版一本中考题全套语文英语数学物理化学历史道德与法治生物地理9本初中初三九年级中考总复习辅导资料书星推荐中考必刷题 忆美时尚



高一地理题库 新人首单立减十元 21年11月 淘宝海外



初中地理练习册价格报价行情 京东



21上海虹口区高三一模语文数学英语地理试题及参考答案 答案咪



河南省周口中英文学校1x 19学年高一地理下学期期中试题下载 Word模板 爱问共享资料



衡中同卷全国押题卷英语试题答案 22衡中同卷答案网



3金1银4铜 郑州4学生入选地理奥赛国家集训队郑外摘得团体一等奖



18年8月南昌市19届高三摸底测试地理试题答案 英语学习 英语试题 高中英语作文 爱英语吧



文科学霸高中地理笔记 都看看吧 每日头条



八年级地理就要中考了 假期学习如何 试一试这份试卷



读下图 回答问题 13分 1 甲图 乙图属于西半球的是 2 填出图中英文字母和阿拉伯数字所分别表示的大洲 大洋名称 A 初中一年级 地理试题 大洲 大洋考点 好技网



北京中考英语试题答案5高中精选精心整理ppt课件下载 Ppt模板 爱问共享资料



八省联考历史答案福建 搜狗图片搜索



高二生物练习题 新人首单立减十元 21年11月 淘宝海外



初一地理真题 新人首单立减十元 21年11月 淘宝海外



18年11月浙江高考地理试题及答案 爱英语吧



21年高考语文数学英语试题答案 新高考一卷 网易订阅



今天八省联考已结束 语文 数学 英语 物理 历史 化学 地理试题及答案大汇总 试卷



教育厅宣布新中考方案 英语被踢出主科 学生和家长表示支持 教育资讯 娱乐新闻网



试题丨年丰台高三一模地理试题及答案 侵权



年接近尾声了 你的6年级孩子要上中学了 E Creative Education 高阳教育学院 Facebook



19年江苏高考地理试题 答案 新浪江苏 新浪网



初一地理下册第一章测试题 松鼠文库



19高考地理答案江苏省19年高考地理试卷及答案图片版 英语学习 英语试题 高中英语作文 爱英语吧



中高考怎么考 仙游这些学校老师的评析获奖了 腾讯新闻



中考模拟试题汇编地理 中考模拟试题汇编地理图片 价格 品牌 评价和中考模拟试题汇编地理销量排行榜



官宣 21八省联考语文 数学 英语等9科答案公布 文末打印 同学



17中考地理试题有答案下载 Word模板 爱问共享资料



1q9nnhcgkqsomm



P4gobewxttzqtm



试题丨年丰台高三一模地理试题及答案 侵权



中考地理试题及答案


0 件のコメント:
コメントを投稿